LM4863典型应用图
.JPG)
应用信息
裸露DAP封装PCB装置考虑事项
裸露DAP封装必须连接到地。LM4863裸露DAP封装需要特别注意它的散热设计。如果没有适当的处理散热设计问题,LM4863在驱动4Ω阻值时将进入热关断。
在LM4863底部的裸露DAP封装必须焊接到电路板的铜衬垫上。裸露DAP封装的热量通过一个铜面传开。如果铜面不在电路板的顶层表面上,需要使用8-10个直径小于或等于0.013英寸的通孔来把裸露DAP封装热耦合到铜平面上。
由于铜面是用来把裸露DAP封装中的热量散发出去,所以它应当尽可能的大一些。如果散热片和放大器共用同一层PCB板,5V电压下驱动4Ω的负载,至少需要使用2.5in2面积的散热片。不放在同一PCB层的LM4863在相同负载和工作电压下则需要5in2。如果周围环境温度大于25℃,需要增大散热片的面积或使用风扇来确保LM4863的结温低于150℃的关断温度。在功率特征曲线中有更多的说明。
当LM4863驱动3Ω负载情况时需要另加风扇。当环境温度很高时,需要更大风力的风扇或更大面积的散热片以避免器件进入热关断。
驱动3Ω和4Ω负载时PCB布局及注意事项
由于使用了低阻抗的负载,LM4863输出管脚连线电阻的大小会对输出功率有非常大的影响。从LM4863的输出端到负载或负载连接器的连线必须尽可能宽。输出连线的任何电阻都会降低输出功率。举例来说,在输出使用一个4Ω的负载以及0.1Ω的连线电阻,那么负载的输出功率会从2.2W降低到2.0W。
输出功率的大小还取决于基准电源。为了在大输出功率的情况下避免电源电压降低,电源连线也应当尽可能宽。
桥式配置说明
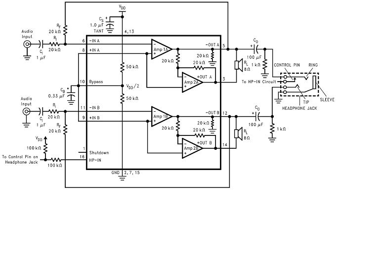
如上图所示,LM4863内部有两对运放。第一个放大器的增益是外部配置结构决定的,而第二个放大器是内部固定增益为单位增益,构成倒相装置。第一个放大器的闭环增益是通过调节Rf 与Ri之间的比率来确定的,而第二个放大器的增益是通过两个20KΩ的内连电阻来固定的。图1显示了放大器1的输出端作用于放大器2的输入端,这导致了两个放大器分别产生了幅值相等但有180°相位差的信号。因此,IC每个通道的差模增益是:
AVD = 2 x (Rf / Ri)
通过对负载差分的驱动到输出端+OUTA和-OUTA或+OUTB和-OUTB。放大器配置通常是参照“桥式”建立的。桥式工作不同于经典的单端输出放大器结构,单端输出结构的放大器的负载一端是接地的。
桥式放大器设计比起单端输出结构有许多明显的优势。比如,桥式结构给负载提供了差分驱动,这样使输出摆幅加倍。在相同的条件下,桥式结构的输出功率甚至可以达到单端输出模式下的四倍。输出功率的增加是假设放大器在不受电流限制和削减的情况下。为了选择放大器的闭环增益而不过度的削减电流,请参照音频功率放大器部分。
桥式结构比起单端输出结构的放大器还有别的优势。因为差分输出+OutA,-OutA,+OutB,-OutB,被偏置在半电源上。电路网络的直流电压没有通过负载。这就排除了对输出耦合电容的需要。如果在单端输出结构中没有使用输出耦合电容,那么通过负载的半电路电源偏置会导致IC内部的功率耗散和对扩音器的永久伤害。
功耗
无论放大器是采用桥式结构或是单端输出结构。在放大器的设计中,功耗都将是一个首要考虑的问题。公式2显示了在给定电源电压和所驱动负载的情况下,放大器在单端输出结构下运行时的最大功耗点。
PDMAX = (VDD)2 / (2π2 RL) 单端输出 (2)
然而,在桥式放大器中,所传递到负载功率增加的直接后果就是内部功率耗散的增加。公式2显示了当桥式放大器运行在相同情况下的最大功率耗散点。
PDMAX = 4 x (VDD)2 / (2π2 RL) 桥式输出 (3)
既然LM4863是双通道功率放大器。依据不同模式,LM4863的最大内部功率耗散是公式2或公式3所得值的两倍。尽管LM4863在功率耗散方面确实的增加,但它并不需要热沉。从公式3中得到的功率耗散是假设在5V的电源供电和8Ω的负载情况下的,而且它的值也不能大于从公式4中所得到的功率耗散的值:
PDMAX = (TJMAX − TA) / θJA (4)
LM4863的TJMAX=150℃,此外,还取决于系统周围的环境温度。公式4可以用通过IC封装来找到内部最大功率耗散。如果公式3的结果大于了公式4的结果。那么或者降低电源电压、使负载阻抗升高,或者降低环境温度。在5V电源供电、8Ω桥式负载的典型应用中,不影响最大节温的最大环境温度大约在48℃。它确保了器件维持在最大功率耗散点附近,内部功耗也是输出功率的函数。如果典型工作下不在最大功耗附近,可以增加环境温度。参考典型性能特性曲线。
电源旁路
当使用任何功率放大器,恰当的电源旁路对低躁声性能和高电源抑制性是至关重要的。在旁路和在电源管脚上的电容应当尽可能地靠近器件。在半电路的电源旁路采用较大的电容提高了电源抑制比,因为它增加了半电路电源的稳定性。在典型应用中,使用5V的校准电压和10μf和0.1μf的旁路电容来增加电源滤波。但这并不能消除我们对电源网络旁路的需要。旁路电容的大小是取决于我们想达到的电源抑制比要求、冲击响应等因素。在外部构件的正确选取部分有更多介绍。
低功耗关断功能
为了减少在IC不使用时候的功耗,LM4863拥有一个关断管脚,可以从外部关断放大器的偏置回路。当逻辑高电位被置于关断管脚时,放大器被关断。典型情况下,介于逻辑低电位和高电位之间的翻转点是半电路电源。在接地端和电源VDD之间转变是最好的,这样可以提供最佳的器件性能。如果把关断管脚转接到VDD。在闲置下,LM4863的电源电流降将最小化。当关断管脚电压小于VDD,器件将失效。闲置电流将大于0.7μA的典型值。在其他情况下,关断管脚应当连接在固定的电压上,这样可以避免不必要的工作状态改变。
在许多应用中,一个微控制器或是微处理器的输出是用来控制关断回路的。这样使器件能够流畅而又迅速的转变到关断模式下。另一种方法是在与外部上拉电阻的连接处使用一个单极点的开关。当开关被闭合时,关断管脚连接到了接地端,放大器正常工作。一旦开关被打开,外部的上拉电路会使LM4863失效。这样的设置保证了关断管脚不会悬空,从而避免了不需要的工作状态的改变。
选择适当的外部元件
在集成功率放大器的应用中,选择适当的外部单元对优化器件和系统的性能来说是至关重要的。当LM4863连接到各式各样的外部元件时,对元件取值的选取必须以优化综合系统质量为目标。
LM4863单位增益是稳定的,给予了设计者最优的系统性能。LM4863应当被用于低增益的结构来减少THD+N值、增大信噪比。低增益结构需要较大的输入信号来得到想要达到的输出功率。大于或等于1Vrms的输入信号能从诸如音频编码器之类的信号源处获得。想要更多对增益选择的完整说明,请参考音频功率放大器设计部分。
除了增益以外,另一个我们主要考虑的参数是放大器的闭环带宽。放大器的带宽在很大程度上是由外部元件的选择来确定的。如图1所示,输入耦合电容Ci 形成了一个高通滤波器。高通滤波器限制了低频响应。很清楚,我们必须根据所需要的频率响应才能来来确定所要取的值的。
电流冲击响声回路
LM4863含有减少开启瞬态电流和电流冲击响声的回路。在这种情况下,开启指的是电源的开启或者是器件刚脱离关断模式。当器件启动时,放大器内部设置的与单位增益缓冲器一样。一个内部的电流源升高了旁路管脚的电压。理想情况下,输入和输出跟随旁路管脚的电压。器件将一直维持在缓冲器工作模式下直到旁路管脚的值达到它电源电压的一半,1/2VDD。一旦旁路节点稳定后,器件将进入完全工作状态,此时的增益是由外部电阻决定的。
尽管旁路管脚的电流源是不能改变的。但CB的大小是可以通过调节器件的开启时间和电流冲击响声的量来改变的。然而,我们必须在使用大的旁路电容和增加这个器件的启动时间之间折衷。CB的大小与所需的开启时间是有线性对应的关系的。这里是一些CB的值和其所需的典型开启时间。
|
CB
|
TON
|
|
0.01μF
|
20 ms
|
|
0.1μF
|
200 ms
|
|
0.22μF
|
440 ms
|
|
0.47μF
|
940 ms
|
|
1.0μF
|
2 Sec
|
为了消除电流冲击响声,在器件开启前,所有的电容必须先放电。快速的开启或关闭器件的开关或者器件的关断功能会使电流冲击响应回路不能充分的工作,从而增加了电流冲击响应噪声。在单端输出结构中,我们尤其需要注意输出耦合电容CO。该电容通过内部的20KΩ的电阻进行放电。放电的时间常量也能依据CO的尺寸来适当的增大。为了减少在单端输出模式下的瞬态电流,必须把一个阻值大约在1KΩ-5KΩ的外部电阻与内部该20KΩ的电阻并联放置。使用这个电阻会导致静态电流的增加,我们必须对此进行折衷。
无负载设计注意事项
如果LM4863的输出端有一个高于10KΩ阻值的负载,LM4863可能在高电位输出时会显现一些振荡。为了防止这振荡的出现,我们必须在功率输出和接地端之间连接一个5KΩ的电阻。
音频功率放大器设计
设计一个1W/8Ω的桥式音频放大器
给予以下参数:
输出功率: 1Wrms
负载阻抗: 8Ω
输入电平: 1Vrms
输入阻抗: 20KΩ
带宽:
推荐 100Hz-20kHz±0.25dB
设计者必须首先确定所需的电源范围,以获得规定的输出功率。一种方法是从典型性能特性部分中的输出功率-电源电压曲线图可以很容易推出电源范围。确定所需电源范围的第二种方式是用等式(3)计算所需的VOPEAK,并且要增加失调电压。用这方法,最小电源电压是(Vopeak+(2*Vod)),我们可以从典型性能特征部分的“失调电压-电源电压”曲线图推出VOD。
Vopeak= (5)
从“输出功率-电源电压”曲线图中可见负载为8Ω时最小工作电源电压为3.9V。但在许多应用中,标准电源电压为5V,非常接近所给的电源电压。额外的电源电压产生动态空间,允许CSC4863FN产生一个峰值超过1W而没有断碎的可听失真信号。同时,设计者必须确保电源电压和输出阻抗不能超过在功耗部分。
一旦功耗因素满足条件后,所需要的差分增益可以由公式(5)决定。
AVD≥ =Vorms/Vinrms (6)
Rf/Ri=AVD/2
从公式(5)得最小的AVD=2.83。此时,我们取AVD=3。
由于想要的输入阻抗是20KΩ,AVD=3,以及RF和RI1.5:1的比率。由次可得RI 的值是20Ω、RF的值是30Ω。最后的设计是确定-3dB频率带宽规格。则要求低频响应至少扩充了最低带宽频率限制点的1/5 或最高带宽频率限制点的5倍,当带宽限制为0.17dB时,能满足这两个要求,这比所要求的 0.25dB要好。这就使得低频和高频极点分别为:
fL = 100Hz/5 = 20Hz
FH = 20kHzx5 = 100kHz
如在外部组件部分所描述的,RI和Ci 连接形成一个高通滤波器以截止低频率信号。
Ci≥
≥1/(2π*20kΩ*20Hz) = 0.398μF
产品的高频极值fH和差分增益AVD决定了高频响应的频率点。由AVD=3,fH =100kHZ可得闭环增益带宽是150kHZ。该值比LM4863那FN3.5MHZ的闭环增益带宽要小的多。LM4863仍能正常使用而不会产生带宽问题。
推荐 PCB 板布局
下图为推荐的20管脚LM4863的MTE封装形式PCB应用电路板版面及联接点布局图,本电路板适用于5V电源电压4Ω扬声器负载的测试、应用电路。这个电路板使用起来很简单,VDD和GND焊点分别连到5V的电压和地,两个4Ω的扬声器负载分别连在电路板-OUTA和+OUTA焊点、-OUTB和+OUTB焊点之间。
.JPG)
.JPG)
详细的产品资料亲查阅:http://www.szczkjgs.com/products_3551.htm |