设为主页  加入收藏
 
·I2S数字功放IC/内置DSP音频算法功放芯片  ·马达驱动IC  ·2.1声道单芯片D类功放IC  ·内置DC/DC升压模块的D类功放IC  ·锂电充电管理IC/快充IC  ·无线遥控方案  ·直流无刷电机驱动芯片
当前位置:首页->技术分享
蓝牙小音箱原理图及其IC芯片性能说明
文章来源: 更新时间:2012/5/13 15:05:00
在线咨询:
给我发消息
李湘宁 2850985550
给我发消息
姚红霞 3002514837
给我发消息
鄢先辉 2850985542
13713728695
 

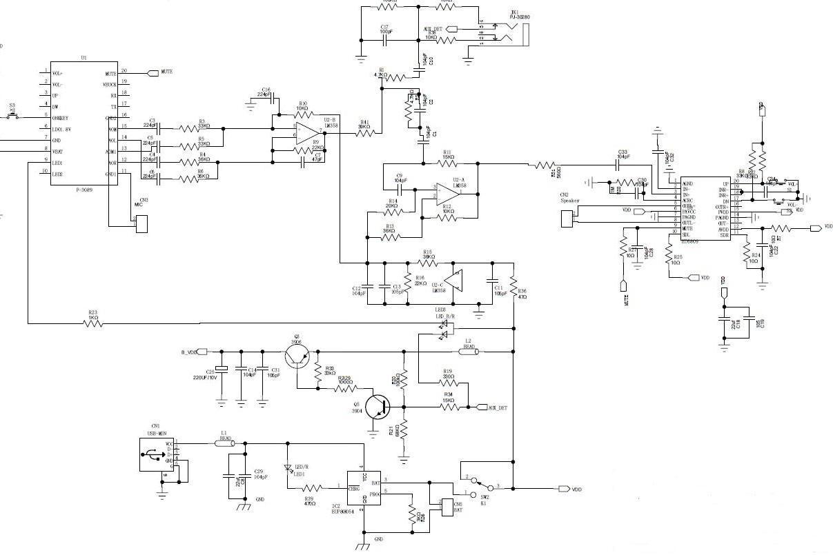
蓝牙迷你小音箱原理图

上图为比较典型蓝牙小音箱设计原理图,其主要器件为:

(1)音源为蓝牙及line in;

(2)接收模块采用的是OVC蓝牙模块,优势是相比较CSR的方案成本便宜;

(3)功放IC 选择的是HT6809 ,其独有的防削顶失真功能可保证扬声器在大功率输出的同时不出现明显的破音,详细的产品资料请查阅:http://www.szczkjgs.com/products_3368.htm

(4)充电管理采用的市场上比较通用的TP4055 ,资料请查阅:http://www.szczkjgs.com/products_3617.htm

(5)另外LM358主要用来做平衡及蓝牙信号二次放大;

 
 
 
    相关产品  
CS8330(单节锂电/12V适配器双电源供电、内置升压15W单声道音频功放IC)
ACM8815(内置DSP、I2S数字输入200W大功率单声道D类功放IC)
ACM8816(内置DSP、I2S数字输入300W大功率单声道D类功放IC)
ACM8805(500W大功率单声道D类功放IC、国内首款支持氮化镓GaN音频驱动器)
ACM8629(内置DSP、50W立体声/100W单声道I2S数字输入D类音频功放IC)
IU8689(145W单声道/75W立体声D类音频功放IC)
ACM6753(18V/3A三相无感BLDC直流无刷电机驱动IC)
CS8685(2x80W双声道大功率D类音频功放IC)
HT81293(单节双节锂电供电内置自适应动态升压20W单声道D类功放IC)
CS8683(130W单声道D类功放IC)
 
 
·蓝牙音箱的音频功放/升压/充电管
·单节锂电内置升压音频功放IC选型
·HT7179 12V升24V内置
·5V USB输入、三节锂电升压型
·网络主播声卡专用耳机放大IC-H
 
M12269 HT366 ACM8629 HT338 

业务洽谈:手机:13713728695(微信同号)   QQ:3003207580  EMAIL:panbo@szczkjgs.com   联系人:潘波

地址:深圳市宝安西乡航城大道航城创新创业园A5栋307/309

版权所有:深圳市永阜康科技有限公司  备案号:粤ICP备17113496号