如果问手机上的Buck charger有什么独特之处,那么路径管理功能(Power Path Management)便是绕不开的一个话题。路径管理功能决定了电能如何在充电器、电池和系统供电这三者之间高效、安全地流动。
当前手机上普遍使用NVDC路径管理功能,NVDC为narrow voltage DC的缩写,narrow为窄的意思,至于哪里窄,后面会说到。
有了路径管理功能后,手机会根据充电器的插入/拔出状态、电池能力以及当前系统功耗,自动且动态地分配能量路径,重点实现以下目标:
- 优先保障系统的供电:这是最为重要的概念,因为系统不喂饱的话,分分钟死机重启,那你要这劳什子手机还有什么用。
- 电池充放电依情况而定:在合适的时候,才以合适的电流给电池充电,不合适的时候甚至转为放电。
为了讲清楚路径管理功能,我们先要从不带路径管理功能的充电芯片讲起。
不带路径管理功能的Buck charger
如下图,列举了低端消费品上可能在用的、不带路径管理功能的Buck charger IC。可见电池的VBAT直接连接到系统VSYS,两者之间没有阻隔。那么在这种情况下,至少会有以下问题,且这些问题将影响用户体验:
- 即使你插了充电器,也得先将电池充起来,产品才能有反应,不然的话,啥反应都没有(亮个图标也行啊)。如果电池处于深度放电状态,则需要较长的时间才能把电池充起来,这一定程度上降低了用户体验。
- Icharge = Isys + IBAT电流,当charge IC想进行充电截止时,Isys的抽载会影响截止。如果误截止,则可能充不饱,或者充得过饱而伤害电池。
- 电流在有可能在电池和负载之间反复流转,造成不必要的能量损失。
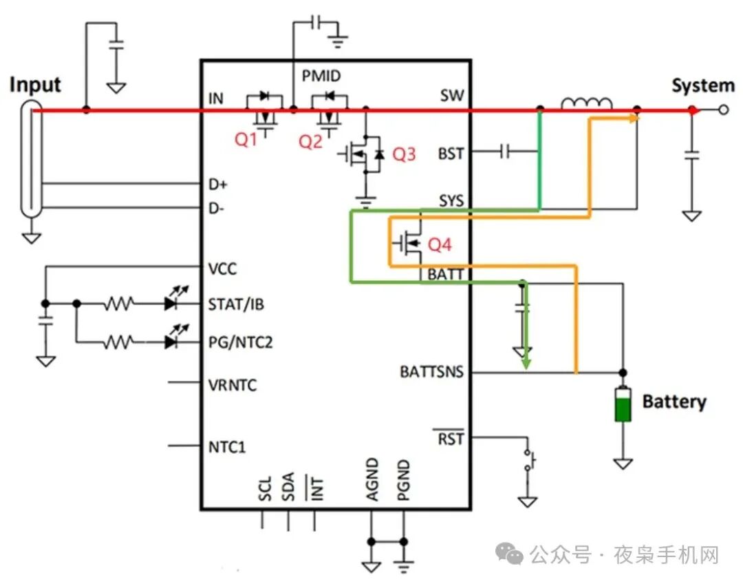
带路径管理功能的Buck charger
如下图,在上面方案的基础上,引入了一个MOS管(行业内部称为Q4管,也称BATFET),该MOS把VSYS和VBAT隔开,并引入配套的控制策略,便实现了路径管理功能。
那为什么一个MOS就能有这么大的作用呢?我们可以看下它接下来能不能实现最初定的目标。
NVDC关键feature - 动态供电
我们便要着手实现我们的目标,第一个目标便是动态供电,TI叫做DPM,即Dynamic Power-Path Management。使系统可以根据充电器的能力和系统抽载而自动调整电池的充电电流,而且优先保系统!系统是亲儿子,电池是干儿子。
充电芯片的输入端有个ICL(TI叫做INLIM)的参数,它将进手机的功率限死了,比如某手机厂通常将ICL设定为1.5A,那么9V充电时,最大的输入功率就被限制为:9*1.5 = 13.5W。
Pin = PSYS + PBAT,当系统抽载较大,导致IBUS电流达到ICL设定的限流值时,便触发DPM环路,此时进电池电流减少,直到IBUS小于ICL。外在表现为充电器优先为系统供电,不惜牺牲充电电流值。
可见,通过Q4管把VSYS和VBAT隔离开,就像分房间住一样,方便各自控制PSYS和PBAT,互不干扰。
需说明的是,充电IC处于DPM环路控制时,是不会截止的,只有退出这个DPM控制才可以截止,datasheet中说的很明白。
NVDC关键feature - BSM模式
如果手机系统的抽载特别重,即使把电池的充电电流降为零(Q4管关闭),仍然不能满足系统抽载时,系统就会进入BSM(battery Supplement Mode)模式。此模式下,电池会转换为放电状态,然后与充电器一起给系统供电。
可见电池虽然是干儿子,但为人实在且讲义气,仿佛在跟系统说:“兄弟有难,我两肋插刀啊”。
那么是如何实现的呢?
实现方案也很简单,在芯片内部集成了一个比较器,当系统电压VSYS因为抽载的原因跌落到电池电压以下时,BATFET(Q4管)就会重新打开。由于电池电压高于VSYS电压,电池将对外放电,即按照下图中橙色的箭头所示的路径参与对系统的供电,称为雪中送炭亦不为过。
如下图,为手机buck charge IC BSM模式的波形。IBAT为正表示进电池电流(充电),负表示出电池电流(放电),我们能够观察到DPM和BSM的表现。
NVDC关键feature - BATFET两种模式
有了NVDC路径管理功能后,即使电池过放,我们插上充电器后,充电IC将输出一个比最小系统电压(典型值为3.5V,寄存器可配置)高150mV的电压,保证手机系统有电压供给,有电才有一切。
如下图,如果VBAT低于设定的最小系统电压时,BATFET将会运行在线性模式(LDO mode),此时充电IC输出的Vsys电压将会比设定的最小系统电压高150mV;当VBAT上升到比最小系统电压高时,BATFET将完全导通(full on mode),此时充电IC输出的Vsys电压被调节在比电池电压高70mV左右的一个电压。
由于full on mode下,VSYS被设计为紧紧跟随电池的电压,两者极为靠近,像恋爱中的男女“贴贴”一样,这也是“Narrow Voltage”,NVDC名称的由来。
总结下,BATFET(Q4管)虽把VSYS和VBAT隔离了,像一道屏障一样,使电池深度放电时亦不影响VSYS端,但两者电压极为贴近。
有人也许会问:“我手机放置很久,过放了,没见插上充电器就开机啊”。这其实是手机开机耗电太大了(实测下来大于3A)所致,buck charger客观上已经提供VSYS了。如果开机电流能优化下去,就可以实现直接开机了,而不是仅仅显示个充电图标。
NVDC关键feature - Ship mode
Ship mode,运输模式。由于仓库存储和物流中转,电子产品通常会有开箱亏电的情况,即用户开箱的那一刻手机不能立即开机,而是充会电才能开机,这将严重影响用户体验。目前手机均集成了Ship mode功能,专治开箱亏电的尴尬。
其本质上就是最低静态电流模式,手机产品会在出厂时开启运输模式,这样便在长时间的运输、储存过程中,减小了电池的电量流失,最大限度地延长电量。
以MPS家的某buck charger IC为例,其未开启运输模式时待机功耗为44μA ,而开启运输模式后待机功耗只有8.5μA ,而这就是通过关断Q4管实现的。
那么如何退出Ship mode呢?
buck charger IC有个QON引脚,用于控制运输模式的退出,在手机电路上通常连接到开机键。这样用户第一次开机的动作就让手机退出运输模式了。此外,除了按开机键,我们插入充电器,也可以自动退出Ship Mode。


|