设为主页  加入收藏
 
·I2S数字功放IC/内置DSP音频算法功放芯片  ·马达驱动IC  ·2.1声道单芯片D类功放IC  ·内置DC/DC升压模块的D类功放IC  ·锂电充电管理IC/快充IC  ·无线遥控方案  ·直流无刷电机驱动芯片
当前位置:首页->产品展示->功放IC->HT4818(管教兼容LM4888的2.1W立体声AB类音频功率放大器)
产品名称: HT4818(管教兼容LM4888的2.1W立体声AB类音频功率放大器)
封装形式: QFN-24
兼容型号: LM4888
产品功能: 2X2.1W/5V/4Ω
产品规格书下载: HT4817 PDF.PDF
在线客服:
给我发消息
李湘宁 2850985550
给我发消息
鄢先辉 2850985542
给我发消息
张代明 3003290139
13713728695
申请样品:  申请样品
 
    详细介绍  

 

产品概述

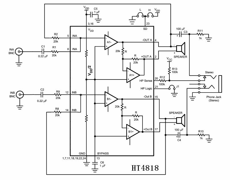
HT4818芯片是一款双通道的桥接音频功率放大器,可以利用5V的供电提供2.1W的输出功率,并将之输入4W的负载,也可提供2.4W的输出功率,然后将之输入3W的负载,而总谐波失真及噪音不会超过1.0%。HT4818芯片也设有两个独立的耳机启动输入,每一输入都有不同的逻辑电平阈值。两个耳机启动输入都可各自启动单端耳机模式,以及关闭桥接负载输出模式。耳机感测输入功能是专为正常的立体声耳机插孔而设。余下的输入耳机逻辑可以接受正常的逻辑电平阈值。HT4818芯片将双桥接扬声器放大器和立体声耳机放大器集成到单芯片之内,有助精简音频系统的设计。
HT4818这款芯片设有低功耗的停机模式及过热停机保护功能。此外,这款芯片也设有特别的电路,可以抑制系统启动时的“开关/切换”噪音。现采用QFN-24封装.管教兼容LM4888,SN4088。

典型应用原理图

 
 
    您可能对以下产品感兴趣  
产品型号 功能介绍 封装形式 工作电压 备注 兼容型号
HT8691R 11W/2.5V-5.5V(内置升压模块)/2Ω ESOP-8 2.5V-5.5V 内置升压防破音功能的D/AB类切换背包音箱专用单声道11W音频功放IC HT8691
HT878 2X8.5W/2.7V-5.5V(内置自适应升压模块)/4Ω TSSOP-24 2.5V-5.5V 可任意限幅、单节锂电池内置升压的8W双声道音频功放IC
HT8310 5.2W/2.8V-5.5V(内置电荷泵无电感升压模块)/4Ω QFN-16/ESOP-16 2.7V-5.5V 高效率电荷泵自适应升压和防破音功能的5.2W D/AB切换单声道音频功率放大器
HT876 2X10.9W/8.5V/4Ω或18W/8.4V/2Ω TSSOP-20 2.5V-9.8V 带任意限幅的高保真D类/AB类切换10W立体声功放IC,适用于两节锂电池串联8.4V供电的音频产品
CS8386 PO at 10% THD+N, VIN = 3.7V ,2X4W ESOP-16 2.7V-5.0V 单节锂电双声道3W失真1%这个功率区间最具性价比的选择
HT560 2X40W/18V/4Ω或75W/24V/4Ω QFN-36 4.5V-26V 30W立体声D类I2S输入音频功放
双节锂电池7.4V供电实现2X20W音频放大/升压/USB充电组合解决方案 PO at 1% THD+N, VIN = 7.4V ,2X18W((BOOST升压值为15V)) 6V-8.4V
HT7178 输入电压范围:2.7V -14 V;输出电压范围:4.5V-20V ;可编程峰值电流: 14A DFN-20 2.7V-14V 20V 14A带输出关断的全集成同步升压IC TPS61088/HT7167
HT317 2X42W/18V/4Ω或75W/24V/4Ω TSSOP-28 5V-26V 42W立体声/75W单声道D类功放IC,,工作电压5-26V,极限耐压32V!
AX3005 2X10W/12V/8Ω QFP-48/HSOP-28 8V-18V 兼容TPA3005,10W双声道D类功放IC TPA3005
 
 
·蓝牙音箱的音频功放/升压/充电管
·单节锂电内置升压音频功放IC选型
·HT7179 12V升24V内置
·5V USB输入、三节锂电升压型
·网络主播声卡专用耳机放大IC-H
 
 

业务洽谈:

联系人:张顺平 
手机:17727550196(微信同号) 
QQ:3003262363
EMAIL:zsp2018@szczkjgs.com

联系人:鄢先辉 
手机:17727552449 (微信同号)
QQ:2850985542
EMAIL:yanxianhui@szczkjgs.com

负责人联络方式:
手机:13713728695(微信同号) 
QQ:3003207580 
EMAIL:panbo@szczkjgs.com
联系人:潘波

申请样品
产品名称: HT4818(管教兼容LM4888的2.1W立体声AB类音频功率放大器)
公司名称: *
联系人: *
联系电话: *
地址: *
邮箱: *
QQ号:
项目说明:
申请数量:
 
M12269 HT366 ACM8629 HT338 

业务洽谈:手机:13713728695(微信同号)   QQ:3003207580  EMAIL:panbo@szczkjgs.com   联系人:潘波

地址:深圳市宝安西乡航城大道航城创新创业园A5栋307/309

版权所有:深圳市永阜康科技有限公司  备案号:粤ICP备17113496号